虎扑APP产品运营分析!
不同于传统的体育新闻门户网站,虎扑以篮球社区起家,在经历了从体育论坛到体育新闻网站的发展后,又逐渐回归社区发展。
目前,虎扑汇聚了大量的男性用户,俨然成为了“互联网直男的自留地”。特立独行的发展方向使得虎扑不断发展壮大,同时也使得虎扑逐渐触碰到了行业天花板。
本文将从虎扑APP的产品功能架构、竞品分析、用户分析、用户调研以及产品优化方面入手,对其进行剖析。
一、产品功能架构
虎扑APP可拆分为以下四块业务:比赛、社区、商业模块以及搜索。
下图为虎扑APP功能架构脑图:

二、竞品分析
2.1 产品定位
我第一次接触体育运动是在小学,那时起,每个周末的上午和晚上都会准时守在电视机前观看篮球和足球比赛。后来,在外面上学,学校里也没了电视机,于是通过手机了解实时赛况。
虎扑体育的出现极大地满足了体育迷随时随地快速获取赛事信息的需求。在虎扑,你可以获得关于篮球与足球的多方面内容:观看赛事新闻、直播、视频、数据,作为英雄联盟LPL联赛、王者荣耀KPL联赛的官方媒体合作伙伴,你还能获取各类电竞资讯。
当然,你也能在虎扑分享自己对篮球、足球、电竞、数码、汽车、影视等人和事的见解。
虎扑通过体育留存大量的男性用户,但其现在更注重男性用户在体育之外的娱乐需求。虎扑围绕男性需求,内容的革新和电商的搭建开始推进平台的商业化。
因此,虎扑的产品定位是在传递篮球、足球、电竞等各类体育运动资讯的同时打造成一个认真而有趣的热闹、真实、有温度的社区。
2.2 竞品
2.2.1 虎扑竞品选取
如今市面上的体育类APP种类繁多,但很多的APP或专注于赛事的直播,或专注于单一赛事领域。
像虎扑这类在传递各类体育赛事资讯的同时,打造社区生态的同类产品,主要有腾讯体育、直播吧等。腾讯体育以及直播吧与虎扑业务重合面较大,且目标用户重合度高。
因此,选择腾讯体育和直播吧作为虎扑的竞品分析对象。
2.2.2 虎扑竞品业务分布

上图是虎扑与竞品的业务分布图,可以看出:
虎扑与直播吧的业务定位和分布高度一致,因为他们都是以体育社区论坛起步,分享各类体育资讯,但是没有视频转播权,因此以文字直播为主,所以在业务的竞争上十分激烈。
而腾讯体育与虎扑的主要业务差别体现在核心业务上,腾讯体育以整个腾讯生态为依托,拥有众多体育赛事的视频转播权特别是NBA的独家转播权,因此其核心业务为体育赛事的视频转播。
相较于直播吧,虎扑和腾讯体育的商业化程度更高,都拥有自己的IP赛事。特别是腾讯体育,依托各类赛事的独家视频转播权,拥有完善的付费会员体系,并且可以利用整个腾讯的生态商业链,商业化基础好、起点高、发展容易。
而虎扑的商业化流量主要来源于体育黏合的男性用户,其近年来商业化发展迅速,业务分类更广。相比之下,直播吧的商业化程度较低,变现能力较差。
虎扑的社区优先级更高,其社区定位于男性的线上欢乐园,社区知名度高,用户基础量大,而且社区管理体系更为合理和完善,社区的用户忠诚度较高。
其中比较特别的是腾讯体育的自营电商平台,相较于虎扑和直播吧的导购模式,腾讯体育通过打造NBA这一流量巨大的IP,构建了自己的电商平台。
自营的电商平台相较于导购式的电商模式拥有巨大的商业化优势,变现能力更强。
三者业务范围和商业化方式基本相似,虎扑的社区业务发展更加成熟 ,但其变现能力较腾讯体育仍有不足。
2.2.3 虎扑及其竞品发展历程




以上是总结的虎扑、腾讯体育和直播吧的发展历程,可以看出:
虎扑和直播吧以论坛形式创立,而腾讯腾讯体育则是从腾讯网分离成为独立的体育门户网站,三者等定位在一开始就有些差别:
虎扑定位于篮球迷的社区论坛,腾讯体育定位于体育门户网站,而直播吧则是一个整合发布赛事预告和直播资讯的论坛。
定位上的差别也为造成了三者发展方向的不同。
三者都是在12、13年这一移动互联网崛起的节点顺势推出了自己的移动客户端。此时的虎扑出于商业化的考量,已经逐渐从球迷论坛转型为体育资讯网站,于是,虎扑APP理所当然的成为了一款主打篮球赛事文字直播的体育资讯类APP。
值得注意的是,腾讯体育推出的APP并没有成为“移动端的体育门户网站”,而是定位于体育赛事的视频直播,是一款直播软件,因此,此时的【看直播】软件更像是腾讯体育的一款子产品。
在商业化方面,三者也有较大的不同。虎扑从从2007年获得A轮投资以来就一直在探索其商业化之路,并且从12年开始加速了商业户的节奏。
通过打造游戏运营平台、赞助职业联赛和招开国际体育营销峰会等方式拓展自己的商业影响力,不断获得投资。
在2014年,虎扑创办了导购网站“识货”,进军电商产业,并在2017年达到20亿的交易规模,虽然与淘宝、京东等电商巨头有巨大的差距,但考虑到其出类拔萃的规模增长,识货还是为虎扑的商业化增添额巨大的筹码。
虎扑另一重大的商业化板块就是2016年开始举办的“路人王”赛事,这标志着虎扑开始通过打造体育IP赛事来多元化商业版图。
虎扑曾于16年申请上市但不久就以失败告终,还尝试过借壳上市,也没有成功。
虎扑一致没有放弃上市的梦想,今年3月再次申请IPO辅导,并于6月获得字节跳动6亿人民币的投资。
而对于腾讯体育来说,由于是腾讯下属的一个模块,因此并没有融资方面的发展,但是商业化能力较虎扑更加出色,其中很重要的一部分是通过获取赛事的独家版权然后以付费观看的形式变现。
此外,利用腾讯的娱乐资源打造体育娱乐跨界综艺、与网易考拉推出的联合会员计划以及与NBA这一流量巨大的IP都不断地提升着腾讯体育的变现能力。
相比之下,直播吧的变现能力就不够出色,商业化进程缓慢,知道今年的10月底才推出[装备]板块,目前主要的变现途径还是广告投放。
从虎扑APP不断变化的简介可以看出,虎扑的定位也在不断变化,从一开始的球迷论坛到后来发展为传递综合体育资讯,到2017年加入“英雄联盟”板块,虎扑又逐渐从体育资讯APP转变为体育社区论坛,并且在不断地丰富社区话题,而其目标用户也从体育迷拓展到全体互联网男性。
同样,从一开始的【看比赛】到如今的【腾讯体育】,随着赛事版权的不断丰富以及业务种类的不断拓展,腾讯体育已经从一款单一的视频看球软件转变为一款综合性的体育软件。
而直播吧也从一个整合各类赛事信息的论坛发展成一个传递各类体赛事资讯的体育软件。
2.2.4 数据分析


以上是虎扑、腾讯直播和直播吧的数据表现,来自易观千帆,统计时间为2019年3月。可以看出:
上述数据中差异最明显的就是“活跃人数”一栏,在这一指标下,虎扑与其他两款软件差距明显,仅仅是直播吧的二分之一、腾讯体育的五分之一。
造成这一差距的原因我认为有以下几点:
从上图中可以看出,2014年1月到2015年9月期间,虎扑与腾讯体育的活跃人数一直处在同一体量区间内,而从15年10月开始腾讯体育逐渐拉开了差距,原因就在于在这一年腾讯体育获得了NBA的数字媒体独家版权,垄断了线上的NBA转播权。
而10月份正是NBA新赛季开幕之时,因此从2015年10月份开始,腾讯体育的活跃用户量就不断增长,并且随着腾讯体育不断利用腾讯的资源优势获得了越来越多的赛事转播权,这一差距越拉越大。
特是到了2018年11月,腾讯体育推出了全新跨界综艺节目“超新星运动会”,使得原本的目标用户从体育迷扩大到偶像粉丝团体,于是出现了在这一节点活跃人数的爆发性增长。
此外,腾讯平台的引流作用也为腾讯体育增加了不少的活跃用户。因此,虎扑与腾讯体育的活跃人数差距巨大。
对于直播吧而言,其发展之初就定位于各类赛事资讯的整理发布特别是直播信息如视频直播源的分享,需要指出说明的是由于早年间体育直播版权意识的薄弱以及各直播网站对版权利益的不重视,当时的直播吧以免费的视频直播源而闻名,因此积累了大批的忠实用户。
而到了2015年10月,随着腾讯体育获得NBA独家互联网转播资源后,版权保护开始得到重视,并且随着社会整体版权意识的不断增强和有关制度的不断完善,直播吧也从分享盗版直播链接转型升级。
于是,其活跃人数总体有所下降,虎扑与其的差距有所缩小,但由于其基数较大,因此整体的差距还是较为明显。
在“行业独占率”方面,虎扑同样落后于腾讯体育和直播吧,且差距明显,这当然与腾讯体育的资源优势以及直播吧的用户基数优势有关。
但值得注意的是,在易观的数据体系中,虎扑被划分在体育资讯类,而腾讯体育和直播吧则划分在体育直播类。
于是把虎扑放到其所属类别进行分析发现其3%的行业独占率排在了体育资讯类软件的首位,而2-5位的行业独占率分别是97%、2.0%、2.0%和1.4%,可以说,虎扑在体育资讯领域的用户市场占有率相当出色。
虎扑在“人均日启动次数”以及“人均日使用时长”这两项数据上具有优势,特别是“人均日启动次数”,达到了0次,较其他两款软件有较为明显的优势。而使得虎扑在这方面占优的原因就在于其完善的社区论坛体系。
从前文可以看出,虎扑社区的话题涉及范围非常广泛,各类话题也极具趣味性,而且越来越重视社区的发展,因此社区的互动能让用户使用软件的次数更多,停留时间更长,产生“上瘾”现象。
相比之下,其他两款软件特别是腾讯体育的社区板块较为较为落后,更多的用户的使用目的只是观看体育直播和视频,因此人均日启动次数和人均日使用时长不占优势也自然可以理解了。
比较有意思的是三款软件在“人均月度使用天数”和“次月留存率”这两个指标上的表现,虎扑以8天的人均月度使用天数和42.5%的次月留存率排在三款软件的第二位,表现中规中矩。
如果把虎扑放到其所属类别进行分析,则发现42.5%的次月留存率表现想到出色,反映虎扑在垂直领域的用户忠诚度相当出色。
对于直播吧而言,其用户大多是被早期直播吧的免费直播资源所吸引而留存下来的老用户,因为使用习惯等各种原因,用户的忠诚度比较高也可以理解。而令人意外的是腾讯体育仅有11.1天的人均月度使用天数以及15.2%的次月留存率。
使用腾讯体育的一部分用户仅仅在有自己关注的球队比赛是打开软件观看直播,还有很大一部分是是“超新星运动会”的观看者,而这两类用户的特性就是并不需要每天使用腾讯体育,不像社区用户有那么高的依赖度。
并且,腾讯体育的大部分直播和视频资源都是付费的,较高的费用也使得用户的忠诚度下降。因此在这两个指标上,腾讯体育的表现也就不够出色了。
2.2.5 虎扑优劣势分析

如上图总结的虎扑目前存在的优劣势,优势方面在于虎扑拥有同类软件中最完善、涉及话题广泛、内容有趣,这使得虎扑拥有了一大批高忠诚度的用户,为其各类业务的发展提供了坚实的用户基础,也为其商业化变现提供了可靠的流量来源。
但是,其劣势也较为明显:如何在即将到来的5G时代弥补其无法进行赛事视频直播的业务缺陷成为了虎扑体育业务进一步发展所面临的最大问题。
此外,如何发展优势明显的商业化方向提升商业化能力、如何改变外界对虎扑“直男”的刻板印象扩大目标用户群体、如何促进其弱势板块的发展等都是值得思考的问题,但有些问题确实很难给出可行有效的优化方案。
所以,后续的优化方向我会从:扩大目标用户群体、商业化转化、基础功能优化等方面进行探索。
三、用户分析
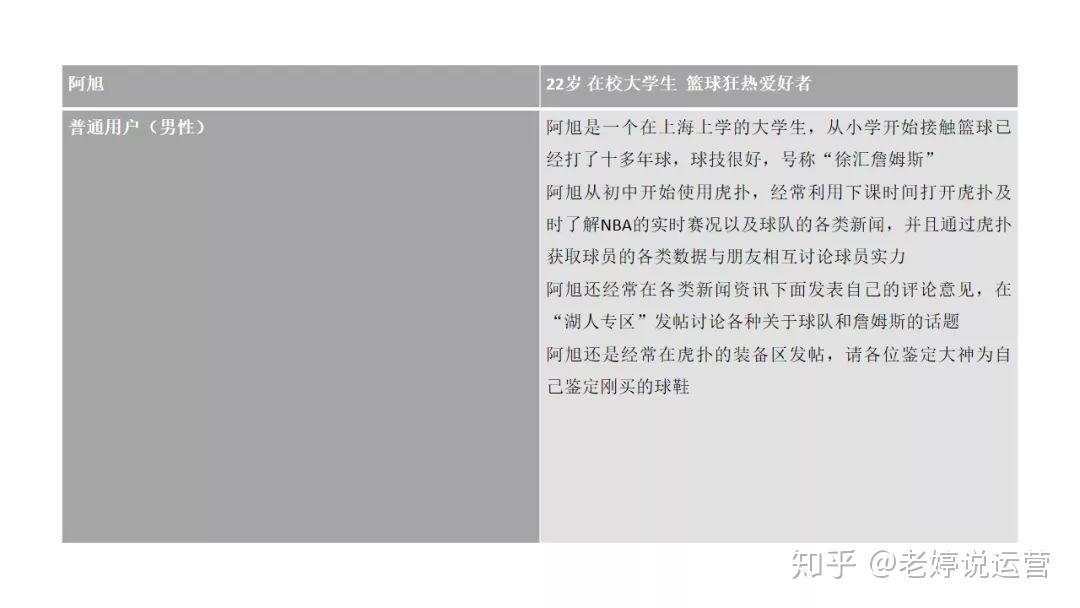
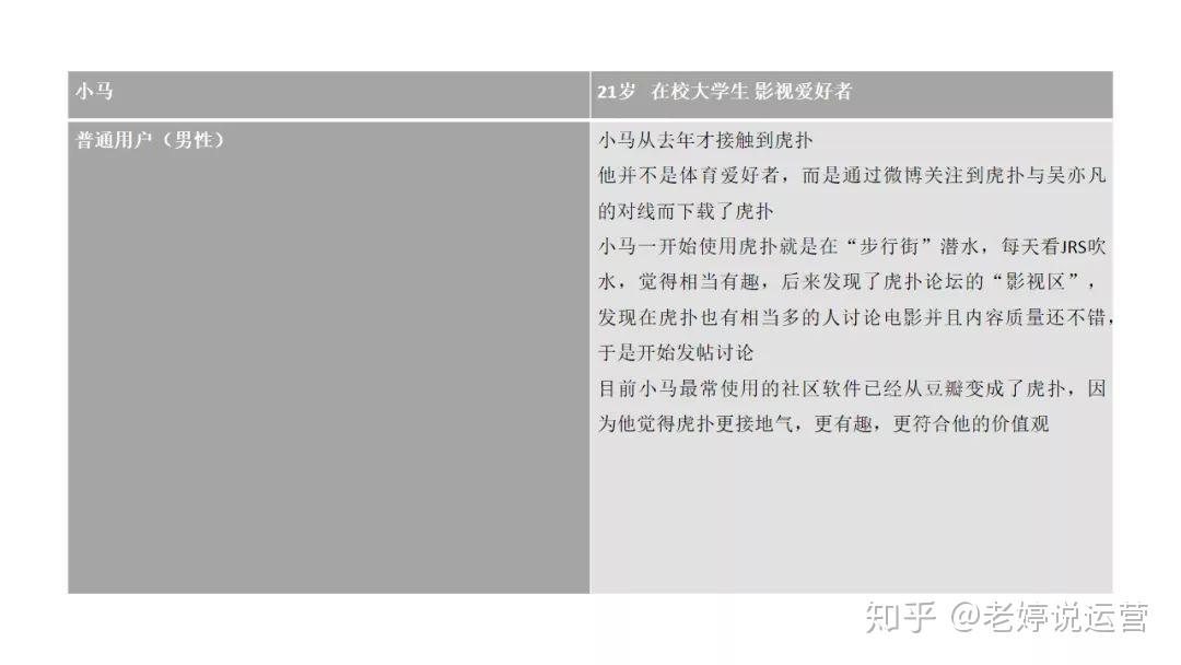
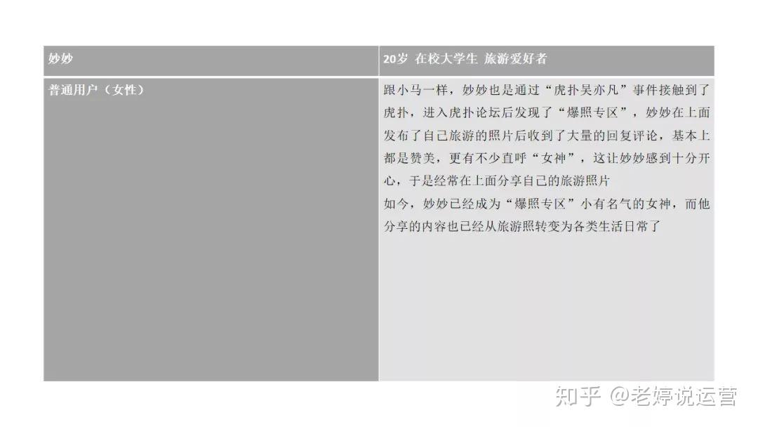
3.1 虎扑用户角色地图

3.2 虎扑用户画像



从易观千帆提供的虎扑用户画像分析指数可知:
虎扑的男性用户占比远远大于女性,男性用户构成了虎扑用户群体的主力。用户年龄主要分布在40岁以下的中青年以及青少年,各年龄段用户分布较为平均。用户主要分布在超一线城市和一线城市,其中以一线城市的用户为主。以中等消费能力的用户为主,中等以上消费能力的群体占了总体用户的70%,用户消费能力较强。综上所述,可以推测出虎扑的目标用户是以中青年以及青少年男性为主,集中在一线城市,消费能力中等,职业以学生、白领等为主。






四、用户调研
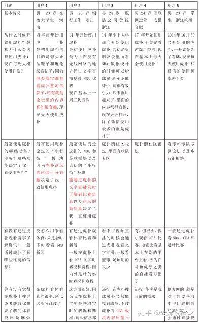
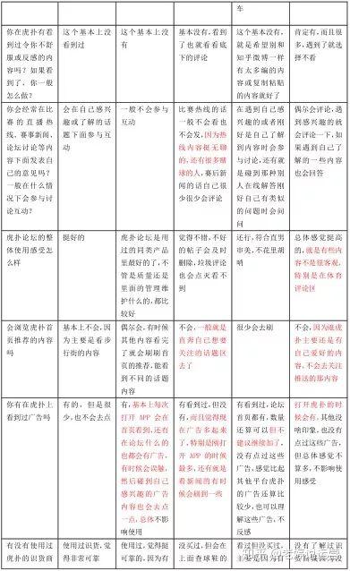
4.1 调研问题与访谈结果(表一)






4.2 用户调研总结
为了更合理地提出功能优化建议,笔者与2019年12月初对5位虎扑APP使用者进行了深度用户访谈。
本次调研对象使用虎扑的时间均较长,有3位是从2014年就开始使用虎扑,一位是从2015年开始使用虎扑,还有1位是从2017年开始使用虎扑。
在使用频率方面,有5位用户表示基本上每天会使用虎扑,有1位用户表示一周会用三到五次。
因此,本次调研的5位用户均为虎扑APP的深度用户,调研结果总结如下:
【体育赛事】
本次调研的5位用户中有3位经常使用虎扑观看体育赛事了解体育新闻,有1位用户偶尔会使用虎扑观看了解NBA赛事,还有一位用户基本上没有使用虎扑的体育赛事板块。
本次调研的用户普遍认为在虎扑上搜寻赛事信息是比较方便的,特别是对虎扑NBA板块比较满意,认为内容详尽,能满足用户需求,但是普遍反映虎扑的CBA板块和足球板块质量不高,CBA的文字直播更新速度不够快,赛事内容不够全面,足球板块的内容也不够全面,用户会选择使用比如“直播吧”等同类软件来了解足球资讯。
对于体育中的电竞类目,有一位用户表示因为使用习惯的原因并不会选择通过虎扑观看电竞赛事。同时,用户希望虎扑能丰富赛事种类,比如增加大学生联赛、棒球、橄榄球、健身等方面的内容。
【社区论坛】
本次调研的全部用户都是虎扑社区论坛的重度使用者,5位用户选择使用虎扑的很大一部分原因都是出于虎扑社区论坛的使用,因此可以看出社区论坛对于虎扑获取、留存用户的决定性作用。
在论坛内容方面,本次调研用户认为虎扑论坛的整体质量不错,但是涉及某些话题,比如男女话题、体育话题时会存在不客观的现象,同时还存在个别内容编造、抄袭、内容较水等现象。
总体上,相比于知乎、微博等平台而言,虎扑不管是在内容质量、管理制度等方面均有一定优势。用户对于虎扑社区论坛的整体使用感受较好,但是也希望虎扑能优化一些小细节,比如完善“点灭”功能。
【识货】
在五位调研的用户中,有四位表示对识货商城有不同程度的了解,其中两位用户在里面消费过,一位用户通过识货搜集相关信息,有一位用户只是浏览过,还有一位用户由于没有购物这方面的需求,对识货并没有了解。
当谈到识货商城是否可靠时,四位用户均表示比较信任识货,因为有虎扑这个大品牌的背书。
【广告】
在广告这方面,本次受访用户均表有在虎扑上看到过广告,在首页出现广告的频率较高,对于虎扑投放广告表示理解。
虽然相比于其他软件虎扑的广告内容不算多,广告的出现对整体使用感受影响也不大,但是用户反映虎扑的广告内容有增多的趋势,并且希望虎扑不在增加广告的投放。
【首页推荐】
本次调研的用户中,只有一位用户表示会偶尔浏览首页的推荐内容,其他用户表示没有使用过这一功能。
用户在使用虎扑的过程中,一方面往往是有比较明确清晰的目标内容,打开虎扑直奔自己关注的内容,无暇顾及首页的推荐内容;另一方面,虎扑各个话题的内容相当丰富精彩,用户往往专注于浏览单一话题的内容,对于各类推荐内容兴趣不大。
【虎扑虚拟币】
在本次调研的五位用户中,有四位均使用过金豆,而且都是用来竞猜比赛。用虚拟币来竞猜比赛一方面可以增加用户观看体育赛事的乐趣,另一方面有可以避免产生上瘾现象而演变成为赌博。
由于虎扑币需要用人民币充值,因此在本次调研中只有一位用户曾经使用过虎扑币。
【周边商城】
从本次调研的用户反馈来看,虎扑的周边商城在用户中影响不大,仅有两位用户表示知道有这么一块内容,但也仅仅是知道而已,并没有深入了解,当然也没有消费过。
一方面这个于虎扑对这块内容的宣传力度不够大有关,另一方面也是因为虎扑对周边文化的打造不够深入和关注。
【小游戏】
本次调研的用户中有三位用户表示知道这块内容,但是对于这些小游戏的整体兴趣不大,有一位用户曾经玩过,但是玩了一段时间后也失去了兴趣。
【路人王】
路人王是虎扑目前重点打造的品牌赛事,宣传力度很大。从用户访谈反馈可以看出,路人王的赛事质量比较高,品牌影响力也比较大。
虎扑不仅通过自己的APP推送消息进行宣传,还利用了微博、抖音等用户群更大的社交软件来扩大影响力。
五、功能分析
从产品调研结果以及前期分析来看,可将软件目前所存在的问题大致归类为如下几个方面:体育资讯板块内容不够全面丰富、社区论坛功能单一以及其他一些细节问题。
接下来,将从这几个方面进行分析,并提出相应的优化方案
5.1 体育资讯
【问题】
目前虎扑在NBA方面的报道比较完善,内容质量很高,但是在CBA方面的内容就不太完整,需要更丰富更完整的数据内容;
在国内足球方面,虎扑目前对于国内足球联赛只关注了中超联赛,对于中甲联赛只是简单地罗列了赛程、积分榜和射手榜的内容,这对于中甲球迷特别是那些本地只有中甲球队没有中超球队的球迷来说是极其不友好的,这导致了这部分球迷群体会转而使用懂球帝、直播吧等软件。
此外,根据用户调研的反馈来看,用户普遍希望虎扑能增加更多不同种类的赛事信息,比如橄榄球、健身等。
其实,这些内容在网页版虎扑上都是有的,而且内容比较丰富,特别是NFL(美国职业橄榄球大联盟)中国官网就是有虎扑运营的。
这本来是虎扑的一大优势,但是虎扑并没有将这块内容放到手机客户端上,从而导致很多的用户误以为虎扑缺少这方面的内容,从而影响使用感受。
【优化建议】
针对上述问题,虎扑可以参考中超的产品模式,丰富完善中甲赛事的内容,同时上线NFL板块。
而对于CBA板块质量不高的问题,根本原因并不是虎扑产品本身的缺陷,更多的是受CBA自身赛事以及周边产业发展不完善的制约。
笔者也考虑仿照虎扑NBA的运营模式完善CBA板块,但是考虑到CBA联赛不管是从发展历史、赛事组织以及赛事文化等各个方面都与NBA有着巨大的差距。
如果简单地效仿NBA板块的运营,首先内容质量得不到保证,其次运营成本过于巨大。因此,提高虎扑CBA板块的质量更多的是要从运营方面而非产品方面入手,本文也就略过这一部分的优化。
在中甲比赛板块中,增加球队榜、球员榜以及详细的球队信息介绍:





5.2 社区论坛内容形式单一
【问题】
目前,虎扑的UGC内容仅限于论坛的文字内容,形式较为单调。尽管目前虎扑的社区相较于同类竞品具有明显的优势,但是单一形式的内容还是制约了虎扑社区更深度的发展。
当下,各大社交类APP均已进军或有意进军用户短视频领域。在这个“全民Vlog”时代,作为中国第一体育论坛的虎扑应该把握这一机遇,利用好自己的用户优势,推出“Vlog”板块,深度化多样化平台的UGC内容,进而更好地推动虎扑的商业化。
【优化建议】
推出“Vlog”板块,引导鼓励虎扑用户拍摄Vlog分享生活,营造虎扑Vlog文化。
1)开屏界面如图所示
Vlog入口位于底部功能栏;Vlog发布入口即为虎扑视频发布入口;点击头像可进入视频发布者个人主页用户可筛选自己喜欢的视频和视频发布者,同时遇到违规视频应及时举报。


2)个人主页如图所示
在个人主页中能看到用户所发布所有Vlog视频,以及视频的详细信息,同时点击视频可进入视频详细界面。

3)视频详细界面
用户可以选择小屏播放以及全屏播放视频,同时对视频进行评论互动以及分享等操作。


5.3 小细节方面
【问题1】
目前在论坛分享选项中可以把某一条评论转换成图片分享出去,但是不能将帖子的内容、多条评论或者说是整个帖子转换成图片分享出去。
【优化建议】
虎扑可以在分享选项中增加截长图功能,这样可以方便用户将更多的内容分享出去,提高虎扑的拉新、留存和活跃用户的能力。
同时,还可以增加视频下载功能,这样可以方便用户传播虎扑的视频内容,提高用户的使用意愿,从而提高活跃度和用户的黏性。


【问题2】
目前,虎扑把识货、JRs竞技场、周边商城和路人王这四类业务放置于“更多”选项中,这就导致了如果不是深度用户,很难会发现这些业务模块,从而影响这些商业化业务的发展,其实这些业务都是有巨大潜力的商业化方向,而且这些业务的质量也比较高,特别是识货、路人王等项目。
【优化建议】
可以将识货、JRs竞技场、周边商城、路人王四个板块添加固定至首页的推荐页面,这一方面可以增加这四个板块的曝光度,从而提高这些业务在用户中的知名度,增加商业化收入。
同时,也使得这些业务的使用者能增加对首页推荐页面的浏览,增加首页推荐页面的流量,从而提高推荐业务的点击率和浏览量。

六、总结
从2012年虎扑上线移动客户端到现在经过7年的发展,虎扑APP的规模稳居行业前列,流量可观、话题不断。
虎扑在提升体育内容质量的同时也在不断完善其社区的发展,“社区+体育”的模式
构成了其核心竞争力,但是在拥有大量的忠实用户群体后如何将流量变现成为了虎扑目前面临的最大问题。
此外,虎扑在篮球特别是NBA之外的其他体育领域的影响力不足导致其在同业竞争中的优势被不断蚕食,以及用户群体集中在男性以至于给人留下“直男大本营”的刻板印象等问题也逐渐阻碍着虎扑的进一步发展。
当然,从目前看,大力发展体育产业的政策大背景加上新注入的雄厚资本使得虎扑的发展潜力和空间仍然令人期待。
随手转发请收藏~






